
燃氣流量計
- 品*:JKM/凱銘儀表
- 型號:JKM-LWQ
- 測量范圍:2-6000m3/h
- 精度等級:1.0級、1.5級
- 公稱通徑:DN20-DN300
- 適用介質:天然氣、液化氣
- 工作壓力:1.6MPa
- 工作溫度:-20℃~+80℃
- 供電方式:24VDC 3.6V鋰電池
- 訂貨號:KRUVVHOKW940
燃氣流量計產品概述
氣體渦輪流量計是吸取了國內外流量儀表先進技術經過優化設計,供電輸出綜合了氣體力學、流體力學、電磁學等理論而自行研制開發的集溫度、壓力、流量傳感器和智能流量積算儀于一體的新一代高精度、高可靠性的氣體精密計量儀表.具有出色的低壓和高壓計量性能,多種信號輸出方式以及對流體擾動的低敏感性。廣泛適用于天然氣、煤制氣、液化氣、輕烴氣等氣體的計量。
該產品經**防爆產品質檢部門按GB3836.2000《爆炸性氣體環境用電氣設備*1部:通用要求》,GB3836.2-2000《爆炸性氣體環境用電氣設備*2部分:隔爆型"d"》和GB3836.4-2000《爆炸性氣體環境用電氣設備*4部分:本質安全型"i"》標準檢驗合格,防爆標志為ExdIIBT6(隔爆型)、ExiaIICT6(本安型)。
適用于含有IIA、IIB、IIC類T1~T4溫度組別爆炸性氣體混合物的0(僅本安型)1、2區危險場所。


燃氣流量計工作原理
流體流經傳感器殼體,由于葉輪的葉片與流向有一定的角度,流體的沖力使葉片具有轉動力矩,克服摩擦力矩和流體阻力之后葉片旋轉,在力矩平衡后轉速穩定,在一定的條件下,轉速與流速成正比,由于葉片有導磁性,它處于信號檢測器(由永久磁鋼和線圈組成)的磁場中,旋轉的葉片切割磁力線,周期性的改變著線圈的磁通量,從而使線圈兩端感應出電
脈沖信號,此信號經過放大器的放大整形,形成有一定幅度的連續的矩形脈沖波,可遠傳至顯示儀表,顯示出流體的瞬時流量和累計量。在一定的流量范圍內,脈沖頻率f與流經傳感器的流體的瞬時流量Q成正比,流量方程為:Q=3600×f/k
式中:
f--脈沖頻率[Hz];
k--傳感器的儀表系數[1/m],由校驗單給出。若以[1/L]為單位Q=3.6×f/k
Q--流體的瞬時流量(工作狀態下)[m3/h];
3600--換算系數。
每臺傳感器的儀表系數由制造廠填寫在檢定**中,k值設入配套的顯示儀表中,便可顯示出瞬時流量和累積總量。
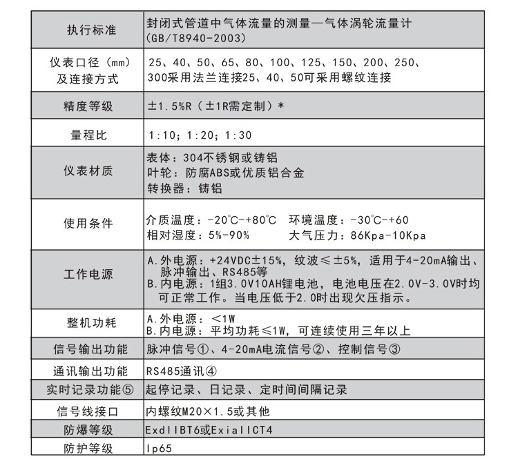
燃氣流量計主要技術參數
公稱口徑:管道式:DN4~DN200
插入式:DN100~DN2000
精度等級:管道式:±0.5級,±1.0級
插入式:±1.5級、±2.5級
高精度的可達0.2級
環境溫度:-20℃~50℃
介質溫度:測量液體:-20℃~120℃
測量氣體:-20℃~80℃
大氣壓力:86KPa~106KPa
公稱壓力:1.6 Mpa 、2.5Mpa 、6.4Mpa 、25Mpa
防爆等級:ExdIIBT4
燃氣流量計連接方式:螺紋連接、法蘭夾裝、法蘭連接、插入式等
直管段要求:氣體:上游直管段應≥10DN,下游直管段應≥5DN
液體:上游直管段應≥20DN,下游直管段應≥5DN
插入式:上游直管段應≥20DS,下游直管段應≥7DS(DS為管道實測內徑)
顯示方式:(1)遠傳顯示:脈沖輸出、電流輸出(配顯示儀表)
(2)現場顯示:8位LCD顯示累積流量,單位(m3)
4位LCD顯示瞬時流量,單位(m3/h)、電池電量、頻率、流速
(3)溫度壓力補償型:
A、顯示標準瞬時流量及標準累計流量
B、顯示當前壓力、溫度、電池電壓
輸出功能:
(1)脈沖輸出,p-p值由供電電源確定
(2)4~20mA兩線制電流輸出
(3)單位體積脈沖輸出及傳感器原始脈沖輸出
(4)帶有RS485通迅接口
供電電源:
(1)DC5~24V
(2)標準型3V鋰電池安裝于儀表內部可連續使用八年以上
(3)溫壓補償型3V鋰電池安裝于儀表內部可連續使用四年以上
傳輸距離: 傳感器至顯示儀距離可達500m

燃氣流量計測量范圍及工作壓力

燃氣流量計外形尺寸


燃氣流量計測量范圍及工作壓力

燃氣流量計外形尺寸

燃氣流量計安裝注意事項
1保證滿管
在任何時候,管道必須完全充滿液體。否則流量顯示會受到影響,導致測量誤差


2直管段要求


3避免氣泡
如果有氣泡進入測量管,流量顯示極可能會受影響,導致測量誤差


安裝前,管道須吹掃干凈。以防殘渣鐵屑影響流量計的正常運轉。
安裝前,用微小氣流吹動渦輪時,渦輪能轉動靈活。并沒有無規則的噪音計數器轉動正常,無間斷卡滯現象。則流量計可安裝使用。
流量計安裝時法蘭和管道法蘭中間要加密封墊圈。
流量計前應加裝過濾器,氣質較臟的場合應加裝油過濾器.用戶訂貨前.可同時向我公司訂貨,嚴禁過濾器和流量計直接相連。
流量計在安裝時前后均應加截至閥門。
法蘭盤連接處管道內經處不應該有突起相連接。
流量計安裝時,嚴禁在其進出口法蘭處直接進行電焊,以免燒壞流量計內部零件。
流量計應安裝在便于維修、無強電磁場干擾、無機械振動以及熱輻射影響的場所:
流量計不宜用在流量頻繁中斷和有強烈脈動流或壓力脈動的場合;
流量計室外安裝時,上部應有遮蓋物,以防雨水浸入和烈日曝曬影響流量計使用壽命:
流量計可水平或垂直安裝,流體流動方向應與殼體上標識的方向一致在流量計的上游應保證有不小于1ODn的直管段,表后不小于5Dn的直管段。
為了不影響流體正常輸送。建議按圖2安裝旁通管路。在正常使用時必須關閉旁通管道閥門:


在管道施工時.應考慮安裝伸縮管或波紋管,以免對流量計造成嚴重的拉伸或斷裂;
應確保管道與流*計入口和出口的連接同軸并防止墊圈和焊縫突入管道內。否則會擾亂流動剖面;
采用外電源時,流量計必須有可靠接地.但不得與強電系統共用地線:在管道安裝或檢修時不得把電焊系統的地線與流量計搭接:
管道安裝完畢進行密封性試壓時,應注意流量計壓力傳感器所能承受的*高壓力《即檢定**上介質*大壓力).以免損壞壓力傳感器。


